用户登录
律师登录
名律网首页
名律网首页
在线咨询
查找律师
业务专区
免费注册律师账号
个人中心
消息 (0)
名律网
杨锦浩律师-深圳擅长劳动纠纷仲裁律师,专业劳动法律师在线咨询
律师主页
律师简介
联系方式
网友留言
杨锦浩律师-深圳擅长劳动纠纷仲裁律师,专业劳动法律师在线咨询
律师主页
律师简介
联系方式
网友留言
首页
用户登录
律师登录
消息 (0)
律师资料
杨锦浩律师
1359 人气
杨锦浩律师-深圳擅长劳动纠纷仲裁律师,专业劳动法律师在线咨询
所在地区:深圳市-福田区
执业范围:全国(不含港澳台)
擅长领域:劳动人事
咨询电话:19842651889
给TA留言
文章分类
全部文章(253 )
被迫解除 (7)
指导案例 (106)
裁判观点 (13)
劳动争议 (24)
劳动仲裁 (13)
工资福利 (9)
劳动合同 (3)
竞业限制 (6)
工伤赔偿 (8)
经典案例 (15)
劳务纠纷 (2)
文书模版 (28)
律师随笔 (10)
人事争议 (9)
律师简介
查看更多
杨锦浩,深圳专业劳动法律师,现执业于广东威纳氏律师事务所,担任劳动法业务部门负责人。2010年通过国家司法考试,2012进入律师事务所实习,2013年开始正式执业。曾任兼职仲裁员,担任多家集团、外贸公司、大型制造企业、工厂以及公益组织的常年法律顾问。杨律师一直专注于劳动用工相关法律纠纷的仲裁、诉讼实务及法律研究,亲自处理过数百起劳动争议,具有扎实的劳动法知识和丰富的实战经验,尤其擅长处理劳动合同、...
联系方式
查看更多
执业机构:广东威纳氏律师事务所
联系电话:19842651889
办公地址:深圳市福田区深南大道泰然九路以⻄耀华创建大厦
网友留言
查看更多
哺乳期劳动争议
劳动仲裁
试用期问题
关于被迫离职的疑惑想请教下律师
工资一整年没签合同,我可以申请双倍工资加加班费吗?
最近收到的5份基本上算是完胜的仲裁裁决书!
作者:杨锦浩律师
|
浏览次数(217)
|
评论(0)
|
点赞(0)
|
2025-11-14 09:13:51
杨锦浩律师
作者:杨锦浩律师
|
浏览次数(217)
|
答复(0)
|
点赞(0)
|
2025-11-14 09:13:51
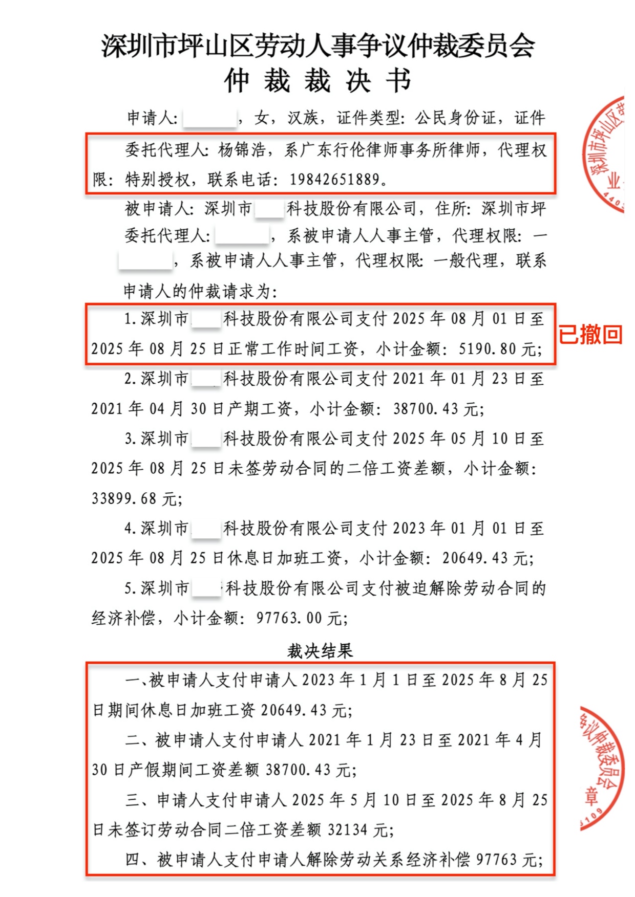
案例一
(代理申请人
[
劳动者
]
)
案例二
(代理申请人
[
劳动者
]
)
案例三
(代理申请人
[
劳动者
]
)
案例四
(代理被申请人
[
用人单位
]
)
案例五
(代理被申请人
[
用人单位
]
)
点赞
律师资料
杨锦浩律师
1359 人气
杨锦浩律师-深圳擅长劳动纠纷仲裁律师,专业劳动法律师在线咨询
所在地区:深圳市-福田区
执业范围:全国(不含港澳台)
擅长领域:劳动人事
咨询电话:19842651889
给TA留言
作者其他文章
受台风影响停工停产,用人单位只能支付停工工资,不能安排调休?
被用人单位无故违法辞退,员工应该怎样维权?
统一回复“公司和我谈裁员补偿,我该如何争取利益”的提问
N(经济补偿金)N+1(代通知金)2N(违法解除赔偿金)具体如何计算
精彩评论
提交
在线咨询
查找律师
业务专区
登录